banner_project02.png

Commercial Strata Website

 
 

Commercial Strata Website

A site that showcased existing and future commercial strata space as well as generating leads for Colliers sales team members

 
 

 

Discovery

This was a project that had been on the backburner at Colliers for sometime. Our marketing head wanted to revive it but not spend months on development, so a 5-day Design Sprint Bootcamp was scheduled. Having a small team and a neutral facilitator kept the focus on the key issues that the site needed to tackle as well as greatly speed up the process leading to a working prototype.

 

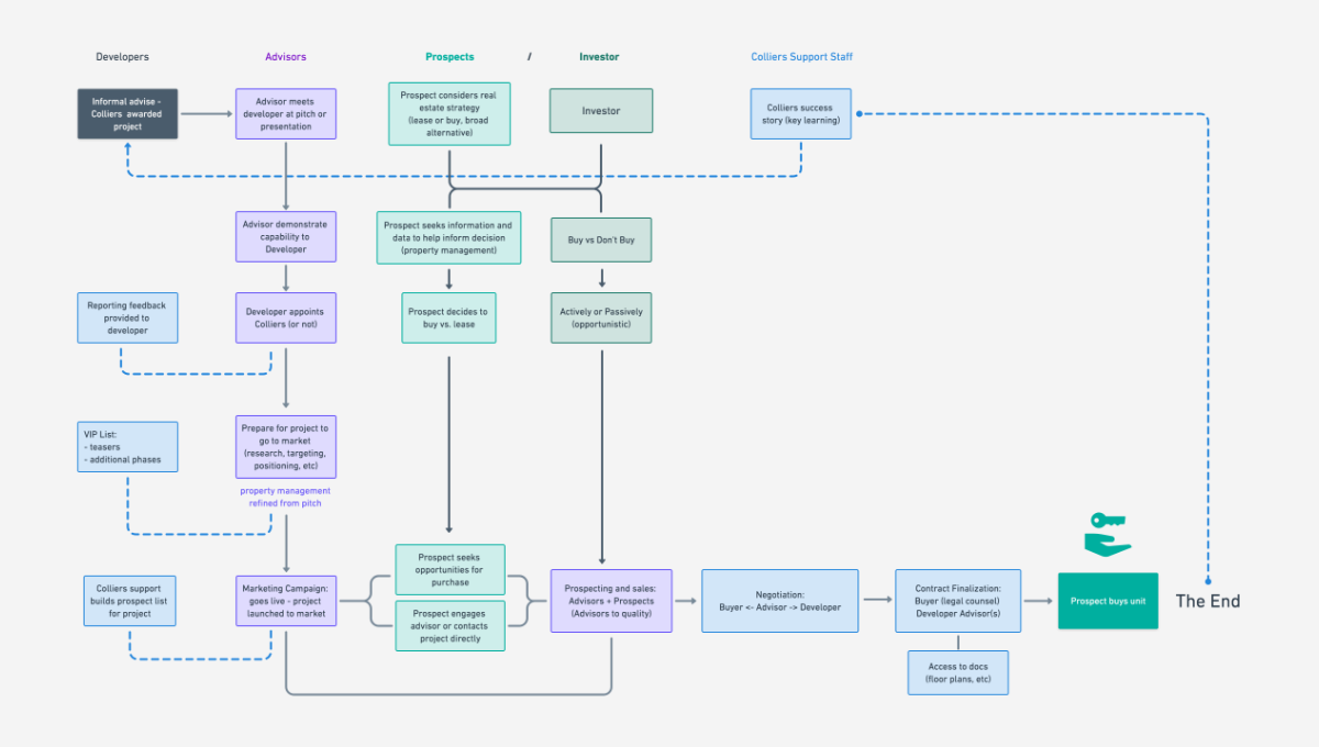
Map of Prospect buying Commercial Strata Space

Sprint Questions:

  • * Will we be able to gather the information developers are interested in? Do they care as much as we think they do?

  • Will the data be accurate enough?

  • Will prospects be willing to give up information?

  • Will advisors want to use the platform? Will it be easy to use?

  • Will developers want to collect this information on their own?

  • Will there be enough scale (# of projects to warrant offering)?

  • Who will maintain and have ownership of the portal moving forward?

  • Will our existing systems integrate (support this portal)?

  • Are we trying to do too much - will we overreach?

  • Will we identity the necessary resources to ensure forward momentum on the project?

  • Will we have enough of an understanding

User Personas

User Looking for Commercial Strata Space

User Looking for Warehouse Strata Space

User Looking for Office Strata Space


Prototyping

Low-fidelity Wireframes

Landing Page

Landing Page

Form Designed to Generates Leads

Form Designed to Generates Leads


High-Fidelity Prototype

 
site_strata_prototype_site.png
 

Feedback From Usability Testing

Positive

  • Clear and simple web interface

  • Concept of Power BI data aggregation - useful

  • Low barrier to collecting buyer registration

  • Hover feature capturing current availability

  • Concept validation - expected imminent delivery of site

negative

  • More project details

  • No track record of sold-out projects • Single-field form
    (enter 1 field at a time)

  • Thank-you page underwhelming — no next steps

  • “Call now” functionality

  • Imagery/features on landing page — needs “pop”

  • Incentive for registration aside from early access

neutral

  • Filter advisors and developments by asset class

  • External listings

  • More project details from Colliers site without leaving page

  • Follow-up from thank-you email

  • Feature project on landing page (developer “hook”)


 

long-term goals

  • Build a sales platform that would market to and gather information about potential strata purchasers and owners/ owner-occupiers

  • Segment the aggregate market of purchasers - develop personas for buyers

  • Create a repository of strata listings

  • Portal to house all information pertaining to property management for a specific unit

  • Enable advisors to present Collier’s capabilities to developer clients

  • Gather information around why a purchaser didn’t buy

  • Win several significant strata assignments

  • Gets internal and external stakeholders excited and engaged - appealing, sophisticated design

  • Looks and feels intuitive and easy to use

 

TOP “How might we” Questions

  • Get prospects to come to our site?

  • Get potential occupiers to input their details/ credentials/ requirements?

  • Get info about buyers without asking them?

  • Quantify and categorize demand? Depth, type, location, competition

  • Know what additional data to collect about prospects?

  • Demonstrate we have the best demand insights?

  • Successfully project market from website?

  • Get out brokers to create one big list?

  • Get the info from brokers in Colliers’ database

  • Store and share data?

  • Manage the data after it’s collected? (Ownership)

 

Green Light to Develop Website Based Off Sprint Experience

Wires - Low-fidelity

Revised wires based on user-testing feedback from prototype.

 
Landing Page

Landing Page

Typical Service Page

Typical Service Page

 

Final Design

Wires - High-Fidelity

 
 
 
 

Revised Form

The form was a critical component of the site as we wanted to build a database of leads for our sales team as well as gather insights about potential strata purchasers and occupiers. Feedback from our testers on the initial prototype indicated that a single field ’step-by-step’ form was not conducive to form completion. A heavily revised form developed and integrated with Colliers CRM platform.

 
 
 

Color Palette

 

Primary

f2_color_palette_primary.png

Secondary

 
 
f2_color_palette_secondary.png
 

Typography

 
f2_typography.png
 

 

Career Takeaways

  • First design Sprint
  • First initial jump into UX process
  • Introduction to Commercial Real Estate industry
 

Project Role Summary

  • Develop contemporary look and feel that respected brand guidelines
  • Collaborate with BA’s stakeholders, developers, and product managers to define objectives, build form and develop user stories
  • Designed multi-layered wireframes and prototype
  • Create accompanying website using BrandCast platform
  • Site was integrated into Colliers CRM platform
  • Handoff to local marketing department